當前位置:產品中心 > 乙酸乙酯用流量計 > 乙酸乙酯用流量計
| 型 號: | LWGY |
| 品 牌: | 多欽儀表 |
| 所屬分類: | 乙酸乙酯用流量計 |
| 所 在 地: | 上海 |
| 更新日期: | 2017.07.07 12:34:34 |
DN0.5-300,智能型或信號輸出,精度0.2、0.5、1.0,法蘭、螺紋、卡裝連接。最高壓力16MPa.
?
?乙酸乙酯的分子式是C4H8O2,CAS號為141-78-6.是乙酸中的羥基被乙氧基取代而生成的化合物。無色透明液體,有水果香,易揮發,對空氣敏感,能吸水分,水分能使其緩慢分解而呈酸性反應。可用作紡織工業的清洗劑和天然香料的萃取劑,也是制藥工業和有機合成的重要原料。
??測量乙酸乙酯液體需要提供技術參數:流體名稱、管徑、介質溫度、工作壓力、量程比、最大流量和最小流量以及工作流量、介質密度、安裝方式等。
??測量乙酸乙酯用流量計,可以選擇渦輪流量計、金屬浮子流量計來測量。。
??流量計價格隨選型規格、口徑、配置變化影響,不是一口價產品,需要根據您的工況選型報價.
?
?
?乙酸乙酯用流量計~渦輪流量計
★?使用介質:潔凈的液體
★?使用要求:介質流體潔凈、無雜質;最高壓力可以做到35MPa
★?優勢:常用于小口徑管道DN2-50;脈沖輸出型常用于定量加料、定量灌裝以及進入PLC 系統;精度0.2、0.5可選;體積小巧輕便,維護方便;性能穩定。


技術參數:
? ? ?★?測量范圍:0.01m3/h~1800m3/h
? ? ?★?口徑: DN0.5 mm~300mm
? ? ?★?最高工作壓力: 可達35MPa
? ? ?★?精度等級: 0.2 ?0.5 ?1.0級
? ? ?★?環境溫度 -20℃~55℃;
? ? ?★?相對溫度:5%~95%
? ? ★?被測介質溫度:-20℃~120℃, 最高可達160℃
? ? ★大氣壓力:86Kpa~106Kpa
? ? ★防爆等級:ibⅡBT4
? ? ★信號傳輸距離:傳感器至顯示器的距離可達1000m
?
?
保證精度測量范圍:
?
? ? ? ? ? ? ? ? ??
?選型說明
?

?
?
?
?
?

?
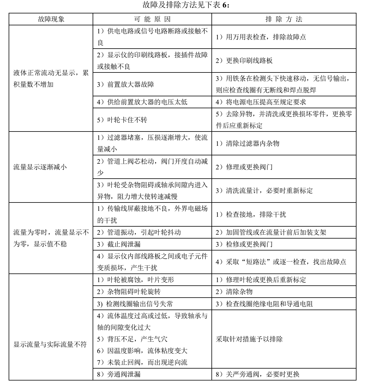
?故障以及排除方式:
?


?
?
渦輪流量計樣品實際拍攝:


? ? ? ? ? ? ? ? ? ? ? ? ? ? ? ? ? ? ? ? (渦輪流量傳感器不同規格不同連接方式)

? ? ? ? ? ? ? ? ? ? ? ? ? ? ? ? ? ? ? ? ? ? ? ? (配套使用放大器,脈沖輸出)

? ? ? ? ? ? ? ? ? ? ? ? ? ? ? ? ? ? ? ? ? ? ? ? ? ? ? (全四氟材質)

? ? ? ? ? ? ? ? ? ? ? ? ? ? ? ? ? ? ? ? ? ? ? ? ? ? ?(DN2mm 渦輪流量計)

? ? ? ? ? ? ? ? ? ? ? ? ? ? ? ? ? ? ? ? ? ? ? ? ? ?(全四氟材質 法蘭連接)

? ? ? ? ? ? ? ? ? ? ? ? ? ? ? ? ? ? ? ? ? (304不銹鋼 ? 法蘭連接)
?
?
乙酸乙酯用流量計~機械式流量計
★??用途:常用來測量水、液氨、酒精、甲醇、乙醇等一般液體;空氣、氮氣、氧氣等一般氣體;不能測量粘度較高的介質;
★?缺點:受到安裝方式影響,最經濟型安裝方式:垂直安裝下進上出型,也可水平安裝。
★??性能:有就地指示、電遠傳、限位開關報警、耐腐蝕、夾套型、阻尼型和防爆等品種;
★?安裝方式:法蘭、螺紋、卡裝。
?

機械式金屬浮子流量計眾多規格,參考:http://www.fthkuif.cn/chanpin/index/23
?
?
?
?
??售后與質保 ??
?
多欽儀表(上海)有限公司供應的所有產品:
所有產品質保2年;
免費提供電話咨詢、指導安裝調試等服務;
協商上門指導安裝、調試等事宜,只收取合理的差旅費用;
量大可以免費上門指導安裝、調試;
服務宗旨:不管產品使用多長時間,只要您找到我們,我們都會為您解決所有問題,直到滿意為止。相信我們從事流量計行業10多年的實踐經驗能為你帶來滿意的服務。
?
?
?
?
?
?